官方小程序
微信公众号
首页
关于我们
党建工作
民生服务
工作动态
公示公告
政策法规
科普园地
目前所在位置:
首页
>
办事大厅
>
正文
办事流程
最新消息
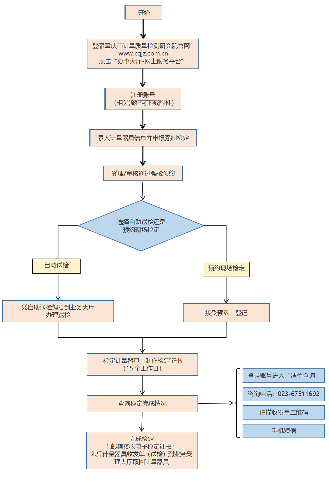
强制检定业务流程
非强制检定业务流程
产品质量检测业务流程
强制检定业务流程
附件:
注册注销重庆检测网上账号申请表.doc
附件:
强检申请要求及程序.docx